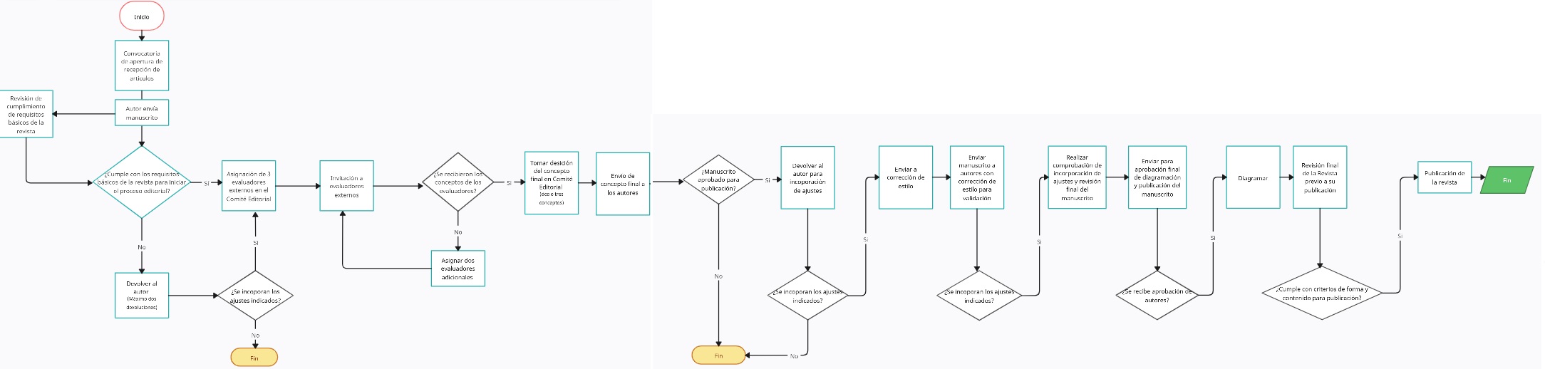
Políticas editoriales
Acceso abierto: Todos los artículos publicados en la Revista son de acceso abierto.
Costos de publicación: Los artículos se encuentran disponibles en texto completo, libre y gratuito en internet. La revista no cobra valor alguno a los autores por el sometimiento, edición ni publicación del manuscrito.
Derechos de autor:
Todos los autores deben cumplir los cuatros criterios de autoría según International Committee of Medical Journal Editors (ICMJE, por sus siglas en inglés):
- Que exista una contribución sustancial a la concepción o diseño del artículo o a la adquisición, análisis o interpretación de los datos.
- Que se haya participado en el diseño del trabajo de investigación o en la revisión crítica de su contenido intelectual.
- Que se haya intervenido en la aprobación de la versión final que vaya a ser publicada.
- Que se tenga capacidad de responder de todos los aspectos del artículo de cara a asegurar que las cuestiones relacionadas con la exactitud o integridad de cualquier parte del trabajo están adecuadamente investigadas y resueltas.
Los contenidos de los artículos son responsabilidad de los autores, por lo tanto:
- El Comité Editorial no se hace responsable de aspectos relacionados con copia, plagio o fraude que pudieran aparecer en los artículos publicados en la misma.
- Los autores tienen la responsabilidad de obtener los permisos necesarios para reproducir cualquier material protegido por derechos de reproducción. Cuando se van a reproducir y divulgar fotografías o datos personales en soporte impreso o digital, se requiere consentimiento informado. Por tanto, este requisito es exigido a los autores en el momento de la recepción del manuscrito.
- El Comité Editorial se reserva el derecho de rechazar los artículos cuyos autores no ofrezcan explicaciones satisfactorias en la carta de sometimiento sobre la contribución de cada autor, para cumplir los criterios de autoría en la carta de sometimiento.
Retiro de un artículo:
El Comité Editorial podrá retirar un artículo del proceso editorial o de publicación, si se presenta un incumplimiento a la ética editorial establecida por la misma. Entre los cuales pueden estar:
- Incumplimiento de los plazos establecidos para el envío de la versión corregida del manuscrito y la entrega de la carta de respuesta para los evaluadores.
- Si se identifica que el manuscrito sometido a la revista ha sido publicado o sometido de forma parcial o total en otra revista nacional o internacional.
- Si en el proceso de evaluación del manuscrito se encuentra que los datos o resultados presentados en la investigación fueron alterados o manipulados.
Los autores, en consideración al esfuerzo económico y arduo trabajo que implica para el equipo editorial y los revisores el proceso de gestión editorial, se comprometerán a continuar con responsabilidad el proceso hasta su finalización (recepción de respuesta oficial de publicación o de rechazo del artículo. En cualquier caso, si desean retirar el manuscrito, el autor de correspondencia deberá enviar una carta firmada por todos los autores al editor manifestando formalmente el deseo de retirarlo y las razones de esta decisión. Antes de presentar el artículo a otra revista deben esperar la respuesta de confirmación de retiro del artículo del proceso editorial de la Revista Salud, Trabajo y Sostenibilidad del CCS.
